Appearance
数据标准
POI 资源制作标准
- 切图规则


6.2.1 图标型 POI
- 由图标和图标背景组成,默认图标在背景的正中间,图标和背景分别命名为 icon-C3、bg-C2,图标尺寸和图标背景尺寸由 UI 设计师制定。
6.2.2 文字型 POI
- 由背景和文字组成,其中文字“POI 模板”自动生成,文字字号默认为 14px,默认文字在背景的正中间且文字与背景左右距离是字体大小的 0.5 倍,文字与背景的上下距离是字体大小的 0.25 倍,行间距是字体大小的 0.1 倍。文字背景命名为 bg-T5。背景尺寸根据文字内容自动计算。
6.2.3 混合型 POI
由图标、图标背景和文字背景组成。图标、图标背景和文字背景分别命名为 **icon-M3、bg-M2、bg-M5。**图标尺寸、图标背景尺寸由 UI 设计师制定,文字背景尺寸根据文字内容自动适应,适应规则参考文字型 POI。
建筑模型制作标准
3D max 材质贴图;
- 贴图通道设置;

- 贴图通道设置;
Blender 参数设置;
- 半透明贴图材质设置;

- 纯色没有贴图需要调整金属度、粗糙度参数,表面凹凸明显贴图必须要添加法线贴图;

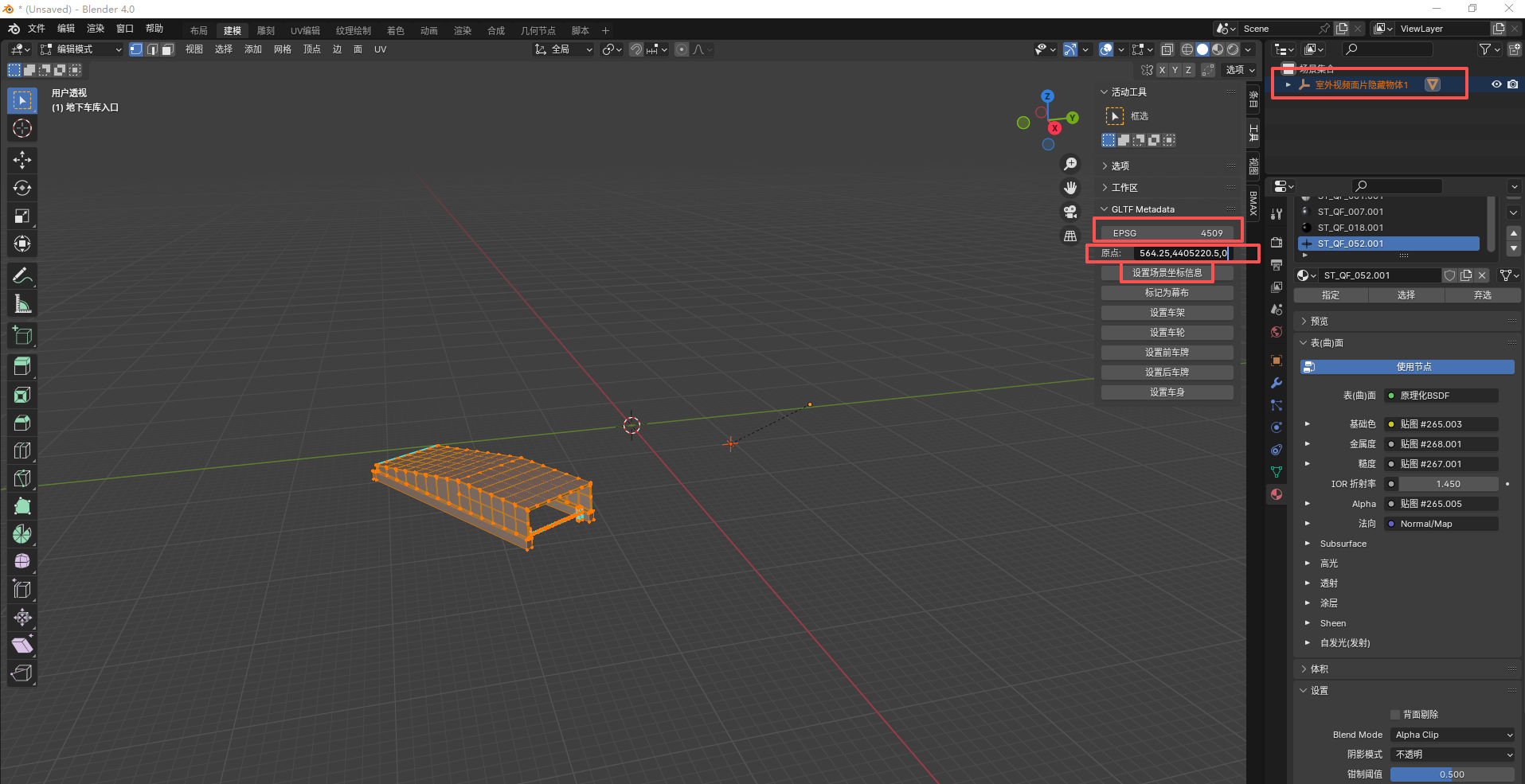
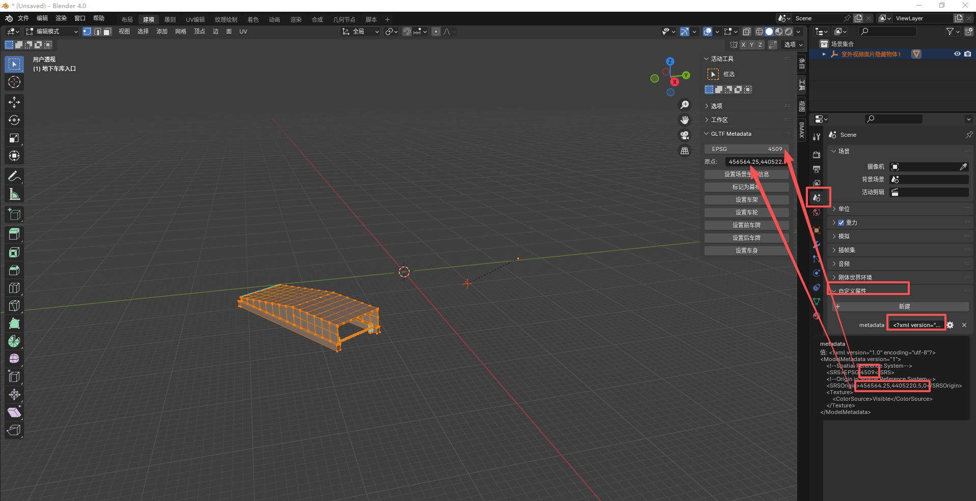
- 添加坐标信息(使用绝对位置功能);

- 检查坐标信息是否添加成功;

- 导出 GLB 模型;

- 半透明贴图材质设置;
效果展示
- 效果展示;

- 效果展示;
仿真车辆模型制作标准
3D max 车架命名标准;
- 车架模型:为单个物体;

- 模型命名:车架模型物体命名:(yzchejia);

- 车架模型:为单个物体;
3D max 车轮命名标准;
- 车轮模型:同轴车轮为单个物体,坐标中心;

- 模型命名:车轮模型物体命名:(yzchelun);

- 车轮模型:同轴车轮为单个物体,坐标中心;
3D max 车牌命名标准;
- 添加车牌:制作标准车牌(140*440)厘米,放置车辆对应位置;
标定位置:透视图制作一个直径为 2 厘米圆球,放置车牌坐标中心;
- 车牌命名:前车牌(yzchepai1)、后车牌(yzchepai2);

- 添加车牌:制作标准车牌(140*440)厘米,放置车辆对应位置;
3D max 模型打组标准;
- 模型打组:除车轮、车架其余物体打成一个组(包含前后车牌);

- 打组命名:组名命名(yzcheshen);

- 模型打组:将所有物体打成一个组;

- 打组命名:组名命名车辆型号,如(SUV);

- 模型打组:除车轮、车架其余物体打成一个组(包含前后车牌);
3D max 模型坐标设置标准;
- 组坐标:将车辆型号组坐标调整到中心底部,车头要在 Y 轴方向;

- 模型输出:关闭组将模型归到 0.0.0 点输出;

- 组坐标:将车辆型号组坐标调整到中心底部,车头要在 Y 轴方向;
Blender 模型导出;
- 导出设置;

- 导出设置;
效果展示;
- 效果展示;

- 效果展示;
植被模型制作标准
模型 Lod 命名规范;
- 标准图;

- 3D max 模型 Lod 级别 3 命名(模型命名_Lod_3);

- 3D max 模型 Lod 级别 2 命名(模型命名_Lod_2);

- 3D max 模型 Lod 级别 1 命名(模型命名_Lod_1);

- 3D max 模型 Lod 级别 0 命名(模型命名_Lod_0);

- 标准图;
Blender 模型导出;
- 导出设置;

- 导出设置;
效果展示;
- 效果展示;


- 效果展示;
特效模型制作标准
3D max 材质;
材质设置,半透明渐变通过多个材质的不透明度参数制作;

Blender 参数设置;
- 半透明贴图材质设置;

- 半透明贴图材质设置;
Blender 动画制作;
- 制作特效动画;

- 导出 GLB 模型;

- 制作特效动画;
效果展示;
- 效果展示


- 效果展示
